Многоликая коррупция. Выявление уязвимых мест на уровне секторов экономики и государственного управления - Санджай Прадхана
Книгу Многоликая коррупция. Выявление уязвимых мест на уровне секторов экономики и государственного управления - Санджай Прадхана читаем онлайн бесплатно и без регистрации! Читать онлайн вы можете не только на компьютере, но и на андроид (Android), iPhone и iPad. Наслаждайтесь!
286 0 11:56, 21-05-2019Книга Многоликая коррупция. Выявление уязвимых мест на уровне секторов экономики и государственного управления - Санджай Прадхана читать онлайн бесплатно без регистрации
• Зарегистрированные счета-фактуры от реальных поставщиков. Это счета-фактуры, полученные законным способом, но используемые в мошеннических целях.
В соответствии с требованиями вместе с заявкой на возмещение НДС необходимо представлять разрешение на экспорт, выдаваемое таможенными органами. Однако наличие этого документа не гарантирует, что экспортная операция действительно будет осуществлена или фактический объем или качество экспортируемого товара не окажется ниже заявленного, т. е. заявленная стоимость товара не будет выше реальной. Кроме того, сама компания-экспортер может оказаться фиктивной. Нередко таких фиктивных экспортеров выявляют в результате того, что они не могут представить документы, подтверждающие наличие в их собственности объектов инфраструктуры или фактическое присутствие на экспортном рынке.
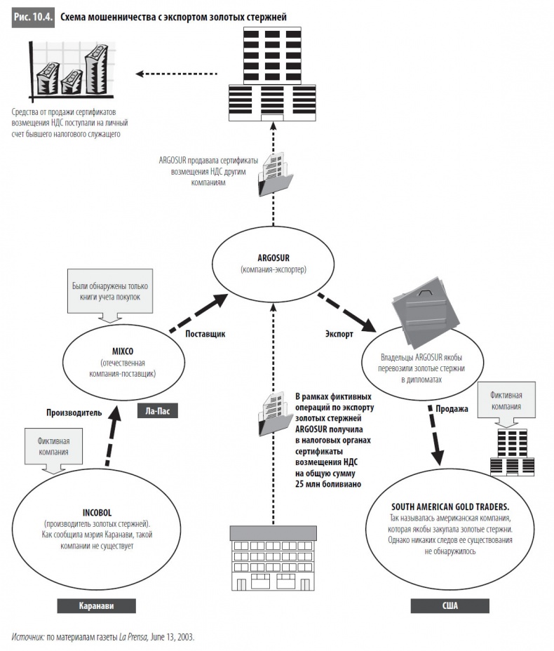
С учетом изложенного возможны как минимум три вида мошенничества при возмещении НДС. Во-первых, фиктивная компания может использовать фальшивые счета-фактуры или зарегистрированные счета-фактуры от несуществующих, ложных или фиктивных поставщиков для получения возмещения НДС, фактически не осуществляя экспортных операций (см. пример 10.1 и рис. 10.4).
Пример 10.1. Дело компании ARGOSUR
В 2003 г. Национальная налоговая служба провела расследование, в результате которого выяснилось, что с 1998 г. частная компания-экспортер ARGOSUR получила налоговые возмещения в размере почти 25 млн боливиано (более $3 млн). Национальная налоговая служба механически выплачивала требуемые средства, не обращая внимания на даты истечения срока действия банковских поручительств. (Такие поручительства выдаются коммерческими банками на сумму, заявленную к возврату, в качестве гарантии того, что сумма заявлена правильно. Как и прочие аналогичные документы, эти поручительства имеют определенный срок действия, по истечении которого они утрачивают силу.) Компания ARGOSUR якобы занималась экспортом золотых стержней для аэрокосмической промышленности, продавая этот высокотехнологичный продукт американской фирме South American Gold Traders, которая на поверку оказалась фиктивной. Характер экспортируемого товара заставил налоговых служащих усомниться в законности этих сделок.
Основанием для возмещения налога были операции по закупке товара у компании MIXCO, которая в своих заявках на возврат НДС указывала, что ее единственным поставщиком золотых стержней является частная фирма INCOBOL. Как выяснилось, компания INCOBOL была фиктивной. Кроме того, сами счета-фактуры ARGOSUR оказались фальшивыми. В конечном итоге Национальной налоговой службе удалось выйти на «реального» поставщика золотых стержней. Им оказался полунищий таксист, чей дневной доход не превышал 30 боливиано (менее $4). Чтобы претендовать на возврат налога в сумме 25 млн боливиано, ARGOSUR должна была закупить у этого «поставщика» золото на сумму свыше 150 млн боливиано ($18,75 млн).
В ходе расследования также была установлена группа из пяти человек, которая занималась продажей сертификатов возмещения НДС. В ее состав входил бывший сотрудник отдела налоговых проверок прежнего налогового ведомства[6]. Все доходы от продажи сертификатов поступали на его банковские счета, которые впоследствии использовались для получения банковских поручительств при подаче заявок на возврат НДС от имени 15 компаний-экспортеров. Этот человек в совокупности держал на своих счетах свыше $2 млн при месячной зарплате $312. В настоящее время под следствием находятся еще несколько бывших налоговых служащих, подозреваемых в причастности к данному преступлению.
Собранные доказательства Национальная налоговая служба направила в прокуратуру, которая сейчас проводит собственное расследование и пока не выдвинула никаких обвинений. Тем временем налоговые служащие, участвовавшие в первоначальном расследовании, подвергаются угрозам и запугиваниям.

Во-вторых, реально существующая компания может приобретать материалы или услуги без оформления счетов-фактур, уклоняясь от уплаты налогов, а затем использовать фальшивые счета-фактуры или зарегистрированные счета-фактуры несуществующих, ложных или фиктивных поставщиков, чтобы запрашивать и получать возмещение НДС. Наконец, в-третьих, реально существующая компания может приобретать товары или услуги с регистрацией счетов-фактур, реализовывать эти товары или услуги на внутреннем рынке, а счета-фактуры использовать для возврата НДС как при экспортных операциях. Все эти виды мошенничества возможны только в случае сговора с недобросовестными налоговыми служащими, которые санкционируют противозаконное возмещение НДС. На рис. 10.5 наглядно представлена схема мошеннических действий для всех трех ситуаций.

В первые годы реформы налоговые органы, учась на собственном опыте, разрабатывали новые процедуры возврата НДС. В отличие от дореформенных схем эти процедуры стали гораздо проще и надежнее, вдобавок они опирались на активное использование информационных технологий и систем{229}. В результате удалось существенно уменьшить потребность личного взаимодействия налоговых служащих и налогоплательщиков и повысить прозрачность процесса в целом. Как видно из рис. 10.6, новая схема возмещения НДС менее уязвима для коррупции. Были автоматизированы некоторые процессы, которые ранее контролировали один-два человека. За проведение налоговых проверок и мероприятий по перекрестному контролю теперь отвечают разные сотрудники. Дискреционные полномочия сотрудников существенно сократились.
Прочитали книгу? Предлагаем вам поделится своим впечатлением! Ваш отзыв будет полезен читателям, которые еще только собираются познакомиться с произведением.
Уважаемые читатели, слушатели и просто посетители нашей библиотеки! Просим Вас придерживаться определенных правил при комментировании литературных произведений.
Просьба отказаться от дискриминационных высказываний. Мы защищаем право наших читателей свободно выражать свою точку зрения. Вместе с тем мы не терпим агрессии. На сайте запрещено оставлять комментарий, который содержит унизительные высказывания или призывы к насилию по отношению к отдельным лицам или группам людей на основании их расы, этнического происхождения, вероисповедания, недееспособности, пола, возраста, статуса ветерана, касты или сексуальной ориентации. Просьба отказаться от оскорблений, угроз и запугиваний. Просьба отказаться от нецензурной лексики. Просьба вести себя максимально корректно как по отношению к авторам, так и по отношению к другим читателям и их комментариям.
Надеемся на Ваше понимание и благоразумие. С уважением, администратор My-Books.me.
Оставить комментарий
-
Александра15 январь 09:37
Очень интересная книга! Особенно, если любишь психологию и хочешь понимать себя и других. Обязательно послушаю до конца. Спасибо....
Кригер Борис – Гнев
-
Галина25 май 13:02
Очень уважаю Артема Шейнина, книга замечательная, очень мне близкая по духу.Перечитываю уже второй раз, столько пережитого и не...
Мне повезло вернуться - Артем Шейнин
-
Екатерина11 январь 08:05
Доброе утро. Подскажите пожалуйста как сохранять книги, ставить закладки?...
Подонок - Анастасия Леманн