Реклама. Принципы и практика - Джон Бернет
Книгу Реклама. Принципы и практика - Джон Бернет читаем онлайн бесплатно и без регистрации! Читать онлайн вы можете не только на компьютере, но и на андроид (Android), iPhone и iPad. Наслаждайтесь!
511 0 10:30, 21-05-2019Книга Реклама. Принципы и практика - Джон Бернет читать онлайн бесплатно без регистрации
Затем «The Open Show» стало рекламироваться так, как если бы оно было новым сериалом на CNBC. Весь Манхэттен был оклеен плакатами, сообщающими о предстоящем открытии. Веб-сайт биржи предоставлял информацию о сюжете сериала, а также об уже показанных эпизодах, которые можно было записать на видеомагнитофон.
Медиаплан оказался настолько успешным, что Archipelago получила премию «Лучший медиаплан года» в 2003 г. и премию EFFIE за лучшую кампанию по выходу на рынок в 2004 г.
* * *
Как известно руководителям Archipelago и разработчикам медиапланов, медиапланирование представляет собой процесс решения задачи. В данном случае задача выглядит следующим образом: как за счет выбора СМК для рекламы можно помочь достижению маркетинговых и рекламных целей? Конечная цель здесь заключается в охвате целевой аудитории с помощью правильно выбранного послания наилучшим образом и в наилучшее время. В этой главе мы узнаем, как создается медиаплан – как ставят цели его разработчики и как они выбирают соответствующие медиастратегии – и проиллюстрируем этот процесс на примере одной кампании. Затем мы исследуем функцию закупки носителей рекламы и объясним, как способствуют реализации медиаплана медиабайеры.
Традиционно рекламное агентство отвечало за разработку медиаплана, который создавался совместными усилиями таких подразделений, как медиаотдел, отдел работы с клиентом, креативная группа агентства и отдел управления брендом маркетера. После составления плана его осуществлением занималось специальное подразделение медиабайеров, которое могло входить в состав рекламного агентства или специализированной независимой фирмы.
Планирование и закупка рекламы в СМК за последние 25 лет претерпели значительные технические и структурные изменения. В конце 1980-х гг. компьютер стал новым средством распространения информации, и покупатели получили возможность узнавать цены и размещать заказы по электронным каналам связи. Сегодня процесс закупки рекламы в СМК может осуществляться в онлайновом режиме. Агентства предоставляют услуги по закупке рекламы или передают эти функции независимым организациям. Область медиапланирования также претерпела изменения по причине внутреннего дробления основных СМИ, в особенности телевидения, а также появления интерактивных и альтернативных средств распространения информации. Все это привело к усложнению задач планирования и закупки медиарекламы и потребовало большей креативности для их решения.
Для каждого потенциального потребителя продукта или услуги существуют идеальные время и пространство, когда он может получить рекламное сообщение. Например, когда идет дождь, вы думаете о зонте, а когда светит солнце, вы думаете о солнцезащитных очках. Такой идеальный момент называется апертурой. Целью специалиста по медиапланированию является показ обращения рекламодателя целевой аудитории в тот момент, когда потребитель оказывается наиболее восприимчивым к этому обращению. Термин «апертура», который в своем первоначальном смысле обозначает открытие объектива фотоаппарата, используется здесь как метафора. Он иллюстрирует идею о том, что разработчик медиаплана должен концентрировать внимание на своей целевой аудитории, используя все сведения, которые сумеет получить об этих людях, для обеспечения их охвата, но так, чтобы не допустить напрасного расходования средств или не упустить имеющихся благоприятных возможностей. Независимо от того, тратит ли компания сто долларов на одно медиа или миллион долларов на несколько медиа, ее цель должна быть одной и той же: обеспечить охват нужных людей в нужный момент времени с помощью правильно составленного послания. Поэтому давайте теперь выясним, как разрабатывается медиаплан, максимизирующий выгоды распространения послания в правильно выбранный момент времени.
Принцип. Реклама оказывается наиболее эффективной, когда она попадает к правильно выбранным людям в правильно выбранный момент времени с помощью правильного послания.
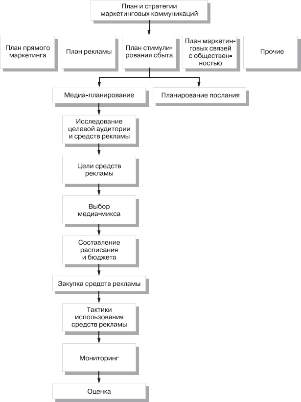
Медиаплан, как мы видели в гл. 8, является письменным документом, содержащим описание целей и стратегий распространения рекламных сообщений компании. Цель медиаплана заключается в определении наиболее эффективных способов доставки посланий в каждую релевантную точку контакта, т. е. такую точку, в которой потребитель имеет возможность установить связь с брендом и определенным образом отреагировать на направленное ему послание. Чтобы понять, как планирование и закупка СМК вписываются в процесс рекламы, давайте обратимся к рис. 11.1, на котором представлены основные составляющие медиаплана.
Некоторые люди полагают, что решения, касающиеся СМК, являются «ступицей» колеса рекламной деятельности, центральной точкой соединения всех элементов рекламной кампании. Но не только эти решения имеют центральное значение для планирования рекламы, поскольку исследования СМК также крайне важны для успешного медиапланирования. Это объясняется тем, что медиапланировщикам необходимо собрать, рассортировать и проанализировать огромное количество данных, прежде чем можно будет принять какое-то решение об использовании СМК. На рис. 11.2 показаны различные источники информации, используемые в процессе общего планирования рекламы.

Рис. 11.1. Процесс медиапланирования

Рис. 11.2. Источники информации в медиапланировании
• Информация о клиенте. Клиент является хорошим источником различных типов информации, используемой в своей работе медиапланировщиками, в том числе информации о целевых рынках, о предыдущих кампаниях и их результатах, объемах продаж и каналах распределения, планах для брендов и, самое главное, о размере бюджета. География сбыта имеет для разработчиков медиапланов важнейшее значение. Хотя компании могут продавать товары и услуги во многих городах и штатах, показатели сбыта редко бывают одинаковыми на всех территориях независимо от популярности бренда. Поэтому различия в объемах продаж влияют на решения о том, охват каких рынков должен обеспечить рекламодатель с помощью своей кампании и сколько средств следует выделить на каждый регион.
• Исследование рынка. Не менее важное значение для медиапланировщиков имеет независимо собранная информация о рынках и товарных категориях. Такая информация обычно классифицируется по отдельным категориям товаров и сводится в комбинационные таблицы, учитывающие особенности покупательских групп и их модели потребления. Эти сведения, доступные в онлайновом режиме, позволяют проводить исследования и сравнения тысяч товарных категорий, брендов и групп покупателей.
Прочитали книгу? Предлагаем вам поделится своим впечатлением! Ваш отзыв будет полезен читателям, которые еще только собираются познакомиться с произведением.
Уважаемые читатели, слушатели и просто посетители нашей библиотеки! Просим Вас придерживаться определенных правил при комментировании литературных произведений.
Просьба отказаться от дискриминационных высказываний. Мы защищаем право наших читателей свободно выражать свою точку зрения. Вместе с тем мы не терпим агрессии. На сайте запрещено оставлять комментарий, который содержит унизительные высказывания или призывы к насилию по отношению к отдельным лицам или группам людей на основании их расы, этнического происхождения, вероисповедания, недееспособности, пола, возраста, статуса ветерана, касты или сексуальной ориентации. Просьба отказаться от оскорблений, угроз и запугиваний. Просьба отказаться от нецензурной лексики. Просьба вести себя максимально корректно как по отношению к авторам, так и по отношению к другим читателям и их комментариям.
Надеемся на Ваше понимание и благоразумие. С уважением, администратор My-Books.me.
Оставить комментарий
-
Александра15 январь 09:37
Очень интересная книга! Особенно, если любишь психологию и хочешь понимать себя и других. Обязательно послушаю до конца. Спасибо....
Кригер Борис – Гнев
-
Галина25 май 13:02
Очень уважаю Артема Шейнина, книга замечательная, очень мне близкая по духу.Перечитываю уже второй раз, столько пережитого и не...
Мне повезло вернуться - Артем Шейнин
-
Екатерина11 январь 08:05
Доброе утро. Подскажите пожалуйста как сохранять книги, ставить закладки?...
Подонок - Анастасия Леманн