Ментальные карты для бизнеса - Алексей Рязанцев
Книгу Ментальные карты для бизнеса - Алексей Рязанцев читаем онлайн бесплатно и без регистрации! Читать онлайн вы можете не только на компьютере, но и на андроид (Android), iPhone и iPad. Наслаждайтесь!
337 0 17:24, 21-05-2019Книга Ментальные карты для бизнеса - Алексей Рязанцев читать онлайн бесплатно без регистрации
Автоматизированный бизнес – это система, которая не имеет незаменимых элементов. Этим обусловливается ее успех – автономность бизнеса от человеческого фактора. Достичь этого невозможно без описания бизнес-процессов.
Бизнес-процесс – это цепочка взаимосвязанных действий, приводящих к конкретному результату. Например, продажи оптовому клиенту – это бизнес-процесс, цель которого – закрытие клиента на покупку.
Перед тем, как приступить к их описанию, вам необходимо выявить и выписать все имеющие место в вашей компании процессы.
По самой элементарной классификации их делят на следующие виды:
1. Основные, т. е. фундаментальные, от которых зависят жизнедеятельность компании и ее прибыль.
2. Вспомогательные, т. е. те, которые обеспечивают ресурсами основные.
3. Управляющие, которые администрируют и контролируют основные и вспомогательные процессы для получения от них максимально возможного результата.
Описание бизнес-процесса включает несколько элементов:
1. Наименование бизнес-процесс, т. е. указание, к какому процессу относится данное описание.
2. Конечная цель описываемого процесса, т. е. результат, который должен быть получен по итогам его завершения.
3. Этапы бизнес-процесса. Их также называют вехами. Вехи – это простые, последовательные шаги, которые предположительно приведут к желаемому результату.
4. Точки входа и точки выхода. Они есть у каждого процесса.
✓ Точка входа – это событие/действие/таймер, которое инициируют конкретный процесс.
Например, в офис поступил звонок от клиента. Это событие – точка входа для последующих действий: обработка звонка, разговор по скрипту, выявление потребности и т. д.
* Обратите внимание, точка входа – это всегда внешнее событие, за которым следует ваша реакция, т. к. некое действие.
✓ Точка выхода – это также конкретное событие/ действие/таймер, которые говорят о том, что процесс окончен. Например, в случае проведения холодных звонков, это может быть пять гудков. Если клиент не поднял трубку в течение пяти гудков, то менеджер набирает следующий номер из базы. В случае продаж клиенту, точка выхода – это оплаченный счет.
* Обратите внимание, точка выхода – это всегда событие с вашей стороны, за которым следует некое действие лица, контактирующего с вашей компанией.
Таким образом, точки входа и выхода – это индикаторы, говорящие о том, что необходимо начать некий процесс, или подтверждающие, что работа проведена и процесс завершен.
5. Инструкции по выполнению вех. То есть каждый этап процесса в бизнесе вы раскрываете в виде элементарных последовательных действий, которые предполагает данная веха.
6. Описание бизнес-процесса, которое я предлагаю вам сделать в виде ментальной карты.
7. Дедлайн процесса, т. е. конкретный срок (дата или количество дней), к которому данный процесс должен быть завершен.
Например, если клиент совершил покупку, то в течение двух недель необходимо провести постпродажную работу, которая включает звонок клиенту и ряд вопрос, выявляющих степень его довольства товаром и сервисом.
8. Ответственное лицо, т. е. человек, с которого вы будете спрашивать результат, его качество и выполнение сроков.
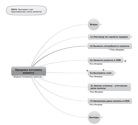
Итак, перейдем к описанию бизнес-процессов в ментальных картах. Я приведу пример на процессе «Продажи оптовому клиенту».
1. При описании бизнес-процессов по центру рабочего поля карты располагается название самого процесса. Это и составит ее ядро. В моем примере это продажи оптовому клиенту. Кроме того, лучше закрепить к ядру заметку, указывающую на должностную роль, к которой относится данная обязанность. В нашем случае это менеджер.

Рис. 22. Ядро ментальной карты при описании бизнес-процессов – название процесса
2. Первый уровень карты сформируют вехи процесса. Например, менеджер по продажам должен вести разговор по скрипту, выявлять потребность клиента, назначать встречи и т. д.
Все эти подпроцессы вносятся в ментальную карту. Помимо этого на первом уровне отражаются и точки входа и выхода. Однако они не являются вехами, поэтому целесообразно обособить их, например, с помощью иной геометрической фигуры, нежели для вех.
Обратите внимание на расположение ячеек уровня 1 при описании бизнес-процесса. Они формируются на поле карты не хаотично, а последовательно, так, как реализуется сам процесс в действительности. Так, процесс начинается с точки входа, поэтому данная ячейка располагается первой. За ней, радиально и с соблюдением очередности, следуют вехи. А завершает первый уровень точка выхода, т. е. события, которые закрывают процесс при его реализации.

Рис. 23. Ментальная карта «Описание бизнес-процесса» (1 уровень)
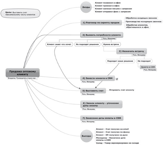
3. Уровень 2 при описании бизнес-процессов – это набор возможных событий и ответных действий на них. В точках входа и выхода уровень 2 сформируют события, провоцирующие процесс или свидетельствующие о его завершении.

Рис. 24. Ментальная карта «Описание бизнес-процесса» (2 уровень)
Уровень 3 – точки входа – выхода.
Приблизительно так может выглядеть описание бизнес-процессов. Как вы понимаете, это достаточно трудоемкий и длительный процесс, но составить описание нужно для каждого процесса.
Начинать следует, особенно если вы новичок в этом деле, с описания макромодели бизнеса, т. е. его основных процессов. То есть вы выписываете те процессы, которые формируют вашу прибыль. На каждый процесс вы формулируете цель. Все это можно также делать в формате ментальных карт.
1. Ядро карты – это название вашей компании.

Рис. 25. Ядро ментальной карты при описании макромодели бизнеса – название компании
2. Уровень 1 – это основные процессы компании, то есть те, благодаря которым она функционирует и получает прибыль.

Рис. 26. Ментальная карта при описании макромодели бизнеса – основные процессы в компании (уровень 1)
Прочитали книгу? Предлагаем вам поделится своим впечатлением! Ваш отзыв будет полезен читателям, которые еще только собираются познакомиться с произведением.
Уважаемые читатели, слушатели и просто посетители нашей библиотеки! Просим Вас придерживаться определенных правил при комментировании литературных произведений.
Просьба отказаться от дискриминационных высказываний. Мы защищаем право наших читателей свободно выражать свою точку зрения. Вместе с тем мы не терпим агрессии. На сайте запрещено оставлять комментарий, который содержит унизительные высказывания или призывы к насилию по отношению к отдельным лицам или группам людей на основании их расы, этнического происхождения, вероисповедания, недееспособности, пола, возраста, статуса ветерана, касты или сексуальной ориентации. Просьба отказаться от оскорблений, угроз и запугиваний. Просьба отказаться от нецензурной лексики. Просьба вести себя максимально корректно как по отношению к авторам, так и по отношению к другим читателям и их комментариям.
Надеемся на Ваше понимание и благоразумие. С уважением, администратор My-Books.me.
Оставить комментарий
-
Александра15 январь 09:37
Очень интересная книга! Особенно, если любишь психологию и хочешь понимать себя и других. Обязательно послушаю до конца. Спасибо....
Кригер Борис – Гнев
-
Галина25 май 13:02
Очень уважаю Артема Шейнина, книга замечательная, очень мне близкая по духу.Перечитываю уже второй раз, столько пережитого и не...
Мне повезло вернуться - Артем Шейнин
-
Екатерина11 январь 08:05
Доброе утро. Подскажите пожалуйста как сохранять книги, ставить закладки?...
Подонок - Анастасия Леманн