Глаз в пирамиде - Роберт Антон Уилсон
Книгу Глаз в пирамиде - Роберт Антон Уилсон читаем онлайн бесплатно и без регистрации! Читать онлайн вы можете не только на компьютере, но и на андроид (Android), iPhone и iPad. Наслаждайтесь!
281 0 17:07, 09-05-2019Книга Глаз в пирамиде - Роберт Антон Уилсон читать онлайн бесплатно без регистрации
— И что это значит? — саркастически спросил Малдун. — Противоположности противоположны, а не тождественны. Надо быть китайцем, чтобы считать иначе.
Сол пропустил это замечание мимо ушей.
— Но в китайском символе нет ни пятиугольника, ни яблока с буквой К... — Внезапно он улыбнулся. — Погоди-ка, спорим, я знаю, что это. Это из древнегреческой мифологии. На Олимпе был пир, куда не пригласили Эриду, поскольку она была богиней раздора и всегда и всем доставляла неприятности. Чтобы отомстить, Эрида устроила еще больше раздора, сделав золотое яблоко и написав на нем «Каллисти», что по-гречески означает «Прекраснейшей». Очевидно, именно поэтому здесь на яблоке изображена буква "К". Затем она бросила его в зал, где пировали гости, и, естественно, все богини немедленно стали на него претендовать. Каждая утверждала, что именно она и есть «прекраснейшая». Наконец старина Зевс, чтобы положить конец спору, позволил Парису решить, какая из богинь прекраснейшая и заслуживает этого яблока. Парис выбрал Афродиту в награду за обещание помочь ему похитить Елену, что и привело потом к Троянской войне.
— Очень интересно, — сказал Малдун. — И это объясняет нам, что именно Джозеф Малик знал об убийствах членов семьи Кеннеди, и о шайке иллюминатов, и о том, почему взорвали его офис? И куда он исчез?
— Конечно, нет, — ответил Сол, — но приятно найти в этом деле хоть что-то узнаваемое. Хотел бы я еще знать, что означает пятиугольник...
— Давай посмотрим остальные записки, — предложил Малдун. Однако следующая бумага озадачила их не на шутку.
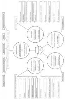
ПРОЕКТ «ИЛЛЮМИНАТЫ»: ЗАПИСКА №9
28 июля
Дж. М.,
Следующая схема появилась в «Ист-Виллидж Азер» от 11 июня 1969 года с пометкой «Нынешняя структура заговора баварских иллюминатов и Закон Пятерок»:
Эта схема помещена в верхней части страницы, остальная же часть страницы пуста — словно редакторы первоначально планировали опубликовать статью с пояснением, но потом решили (или были вынуждены) изъять из печати все, кроме самой диаграммы.
Пат
— Это наверняка какой-нибудь розыгрыш хиппи или йиппи, — сказал после долгого молчания Малдун. Но в его голосе слышались неуверенные нотки.
— Отчасти это так, — согласился Сол, придерживая кое-какие мысли при себе. — Типичная психология хиппи: смешивать правду и вымысел, чтобы дразнить Истеблишмент. «Сионские мудрецы» — это явное издевательство над нацистской идеологией. Если бы миром действительно управлял еврейский заговор, мой раввин давно бы меня на него вывел. Я достаточно много жертвую на шуле.
— У меня родной брат иезуит, — добавил Малдун, ткнув пальцем в «Общество Иисуса», — и он никогда не приглашал меня ни в какой всемирный заговор.
— А вот эта часть почти правдоподобна, — сказал Сол, показывая на «Сферу Последствий». — Ага-хан действительно возглавляет исламскую секту исмаилитов, и эта секта была основана Хасаном ибн Саббахом, «горным старцем», который был лидером хашишин в XI веке. Если верить третьей записке, Адам Вейсгаупт основал общество баварских иллюминатов после изучения трудов Саббаха, так что в этой части все сходится -ведь Хасан ибн Саббах считается первым, кто ввез в западный мир из Индии марихуану и гашиш. Это согласуется с данными о том, что Вейсгаупт выращивал коноплю и Вашингтон тоже собирал большой урожай конопли в поместье Маунт-Вернон.

— Погоди-ка. Смотри, ведь вся эта система выстроена вокруг пятиугольника. Все остальное как бы вырастает из него.
— И что? Ты считаешь Министерство обороны международным центром заговора иллюминатов?
— Ладно, давай читать дальше, — буркнул Малдун.
(Индейскому агенту в висконсинской резервации меноминов известно следующее: с момента возвращения туда Билли Фрешетт и до самой ее смерти в 1968 году она ежемесячно получала таинственные чеки из Швейцарии. По мнению агента, он разгадал эту загадку: несмотря на все истории, свидетельствующие об обратном, Билли действительно предала Диллинджера, и это была награда. Он в этом убежден. Как же он заблуждается.)
"Дети семи и восьми лет, — выступает Улыбчивый Джим Трепо-мена перед аудиторией РХОВ, — болтают о пенисах и влагалищах — и употребляют именно эти слова] Задумаемся, неужели это случайность? Позвольте мне процитировать по этому поводу слова Ленина..." Саймон зевает.
Наверное, сентиментальность и суеверие были не чужды Банановому Носу Малдонадо, и именно поэтому в 1936 году он велел своему сыну, священнику, отслужить сотню месс за упокой души Голландца. Даже спустя годы, когда разговор заходил о Голландце, он всегда за него заступался: "Он был парень что надо, Голландец, пока ты не перешел ему дорогу. Но если перешел, то прости-прощай: тебе не жить. В этом он был почти сицилиец. А так-то он был прекрасным бизнесменом, первым во всей организации, у кого оказались мозги бухгалтера. Если бы он не вбил себе в голову эту идиотскую идею убить Тома Дьюи, то до сих пор был бы большим человеком. Я сам ему говорил: "Ты убьешь Дьюи, и всем нам несдобровать. Ребята не пойдут на риск. Лаки и Мясник уже собираются тебя приковбоить". Но он даже слушать не хотел. "Мне на всех насрать, — говорил. — И мне все равно, как его зовут: Дьюи, Луи или Фуи. Он умрет". Упрямый немецкий еврей. С ним невозможно было разговаривать. Я даже рассказал ему, как Капоне помог сдать федералам Диллинджера, потому что от этих налетов на банки уже всем жарко стало. И знаете, что он сказал? «Передай Алю, что Диллинджер был одиноким волком. А у меня есть своя стая». Как жаль, как жаль... В воскресенье я поставлю ему в церкви еще свечечку".
СТОИМ РУКА К РУКЕ
И НАС НЕ СДВИНУТ С МЕСТА
Ребекка Гудман устало закрывает книгу и смотрит в пустоту, думая о Вавилоне. Неожиданно она натыкается взглядом на статуэтку копенгагенской русалочки, которую Сол подарил ей на последний день рождения. Интересно, многие ли датчане знают о том, что это одна из форм вавилонской богини секса Иштар? (В Центральном парке белка Перри начинает искать себе дневное пропитание. Французский пудель, которого держит на поводке леди в норковом жакете, облаивает белку и трижды обегает дерево.) Джордж Дорн смотрит на лицо трупа: это его собственное лицо. «В Вайоминге после урока полового воспитания в старших классах семнадцать мальчиков изнасиловали учительницу. Позже она сказала, что больше не будет преподавать секс в школе». Удостоверившись, что кроме него в Зале медитаций здания ООН никого нет, человек, называвший себя Фрэнком Салливаном, быстро отодвигает черную стенную панель и спускается по потайной лестнице в туннель. По дороге он думает: как ни странно, вряд ли кто-то осознает, что форма этого зала повторяет усеченную пирамиду на долларовой купюре, и тем более никто не догадывается, что это означает. «В Уилметте, штат Иллинойс, восьмилетний мальчик пришел домой с занятий по групповой психотерапии и попытался вступить в половые сношения с четырехлетней сестрой». Саймон перестал чертить пятиугольники и начал рисовать пирамиды.
Прочитали книгу? Предлагаем вам поделится своим впечатлением! Ваш отзыв будет полезен читателям, которые еще только собираются познакомиться с произведением.
Уважаемые читатели, слушатели и просто посетители нашей библиотеки! Просим Вас придерживаться определенных правил при комментировании литературных произведений.
Просьба отказаться от дискриминационных высказываний. Мы защищаем право наших читателей свободно выражать свою точку зрения. Вместе с тем мы не терпим агрессии. На сайте запрещено оставлять комментарий, который содержит унизительные высказывания или призывы к насилию по отношению к отдельным лицам или группам людей на основании их расы, этнического происхождения, вероисповедания, недееспособности, пола, возраста, статуса ветерана, касты или сексуальной ориентации. Просьба отказаться от оскорблений, угроз и запугиваний. Просьба отказаться от нецензурной лексики. Просьба вести себя максимально корректно как по отношению к авторам, так и по отношению к другим читателям и их комментариям.
Надеемся на Ваше понимание и благоразумие. С уважением, администратор My-Books.me.
Оставить комментарий
-
Александра15 январь 09:37
Очень интересная книга! Особенно, если любишь психологию и хочешь понимать себя и других. Обязательно послушаю до конца. Спасибо....
Кригер Борис – Гнев
-
Галина25 май 13:02
Очень уважаю Артема Шейнина, книга замечательная, очень мне близкая по духу.Перечитываю уже второй раз, столько пережитого и не...
Мне повезло вернуться - Артем Шейнин
-
Екатерина11 январь 08:05
Доброе утро. Подскажите пожалуйста как сохранять книги, ставить закладки?...
Подонок - Анастасия Леманн